行業資訊
蕪湖市城鄉總體規劃調整方案公示
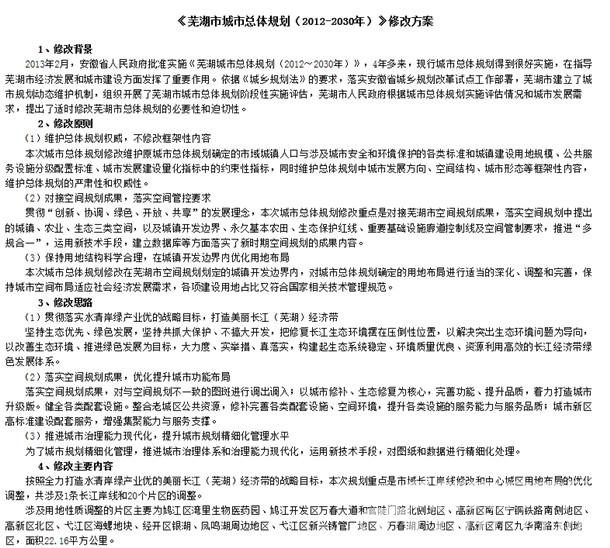
近日,為加強城鄉規劃管理、協調城鄉空間布局、優化人居環境、促進城鄉經濟社會全面協調可持續發現,蕪湖市城鄉規劃局擬對《蕪湖市城市總體規劃(2012-2030年)》進行修改,具體修改內容如下:









更多相關信息 還可關注中鐵城際公眾號矩陣 掃一掃下方二維碼即可關注

近日,為加強城鄉規劃管理、協調城鄉空間布局、優化人居環境、促進城鄉經濟社會全面協調可持續發現,蕪湖市城鄉規劃局擬對《蕪湖市城市總體規劃(2012-2030年)》進行修改,具體修改內容如下:









更多相關信息 還可關注中鐵城際公眾號矩陣 掃一掃下方二維碼即可關注
