行業資訊
中鐵城際梳理的專項債項目申報核心流程、必備材料清單以及注意事項
地方政府專項債券項目申報是一項系統性工程,流程規范且對材料的完備性要求很高。下面為你梳理核心流程、必備材料清單以及一些關鍵的注意事項。
申報全流程詳解
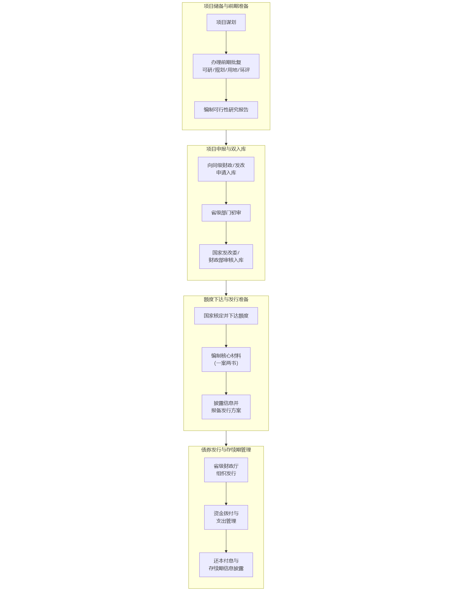
專項債項目的申報可大致分為四個階段。下圖展示了從項目謀劃到資金償還的全過程,幫助你建立整體概念:

需要特別關注的是,項目需要分別進入國家發改委的 “國家重大建設項目庫” 和財政部的 “地方政府債務管理系統”(即地方債券項目庫),這是后續審核和額度分配的基礎。
必備材料清單
“一案兩書”是專項債申報中最核心的材料,除此之外,還需準備一系列證明文件。下表整理了申報所需的全套材料清單及其核心要點:
| 材料類別 | 具體名稱 | 核心要求與作用 |
|---|---|---|
| 核心文件 | 項目實施方案 | 項目的“說明書”,詳細闡述建設內容、投資規模、融資需求、收益來源和融資平衡方案。 |
| 財務評估報告(由會計師事務所出具) | 論證項目收益與融資的自求平衡能力,收益覆蓋本息倍數原則上不低于1.2倍。 | |
| 法律意見書(由律師事務所出具) | 對項目合規性進行審查,確保項目主體、程序、用途合法,防范法律風險。 | |
| 前期批復文件 | 可行性研究報告及批復文件 | 論證項目建設的必要性與技術經濟可行性,是立項的基礎。 |
| 規劃許可與用地手續 | 如用地預審與選址意見書、建設用地規劃許可證等,證明項目符合國土空間規劃。 | |
| 環評批復文件 | 由環保部門出具,是項目在環境影響方面的準入文件。 | |
| 支撐與證明文件 | 財政評審報告 | 由財政部門或評審機構對項目投資估算進行評審,確認投資額的合理性。 |
| 項目收入測算說明 | 需詳細列明收入類型、測算依據(如國家標準、市場詢價、同類項目數據),確保真實可信。 | |
| 資金籌集情況說明 | 明確項目資本金來源及到位計劃,資本金比例通常不低于20%(部分領域可放寬至15%)。 | |
| 建設工程規劃許可證、施工許可證等 | 證明項目成熟度,具備開工條件。 |
成功申報的關鍵要點
除了流程和材料,以下幾點對于成功申報至關重要:
- 緊扣支持領域:專項債資金必須用于有一定收益的公益性項目(如市政工程、交通、生態環保、民生服務等),嚴禁用于樓堂館所、經營性項目等負面清單。
- 確保項目成熟度:審核部門特別關注項目的成熟度,即“四證”(用地規劃許可證、建設工程規劃許可證、施工許可證等)是否齊全,前期工作是否扎實,這直接影響資金能否盡快形成實物工作量。
- 保障收益自平衡:這是專項債的核心原則。收益測算必須實事求是、有據可依,避免夸大或虛假評估,確保項目自身產生的專項收入能夠覆蓋還本付息。
- 關注申報時序:專項債申報有較強的時效性。通常有集中申報期(例如每年9-11月申報下一年度的項目)和補充申報窗口。務必關注省級財政和發改部門發布的具體時間節點,提前做好準備。
試點地區與非試點地區的差異
需要注意的是,部分試點地區(如北京、上海等11省市)在流程上有所不同:
- 試點地區:擁有更大自主權,可自主篩選項目清單并審批發行,事后向國家部委備案即可。
- 非試點地區:仍需按上述標準流程,由省級部門初審后報國家發改委、財政部審核入庫。
希望這份詳細的梳理能幫助你全面理解專項債的申報工作。如果你有關于特定領域項目申報的具體問題,我可以提供更具針對性的信息。
更多相關信息 還可關注中鐵城際公眾號矩陣 掃一掃下方二維碼即可關注

文章推薦
- 全域土地綜合整治如何通過優化“三生空間”(生產、生活、生態)來服務“百千萬工程”
- 如何加強產業導入與運營管理,將整治后的土地資源優勢轉化為產業優勢和經濟優勢,避免土地再度閑置或低效利
- 如何通過建設用地整理,盤活農村存量、低效建設用地,并規范節余指標的產生與流轉?
- 如何將產業導入作為整治的“主引擎”,構建一二三產融合發展的產業空間布局?
- 在全域土地整治的產業導入過程中,如何設計“資源變資產、資產變資本”的轉化路徑和全生命周期管理機制?
- 在編制全域土地整治方案時,應如何科學評估和劃定整治片區,并確定差異化的重點整治方向?
- 全域土地綜合整治項目選址要求與標準
- 全域土地綜合整治中的“F+EPC+O”模式詳解
- 中鐵城際全域土地整治從“策劃”到“落地”的全流程服務
- 全域綜合整治項目中農業用地整治方案




